FHIR RU
Search... (alt + k)
poct
scenario
scenario7
status
:draft
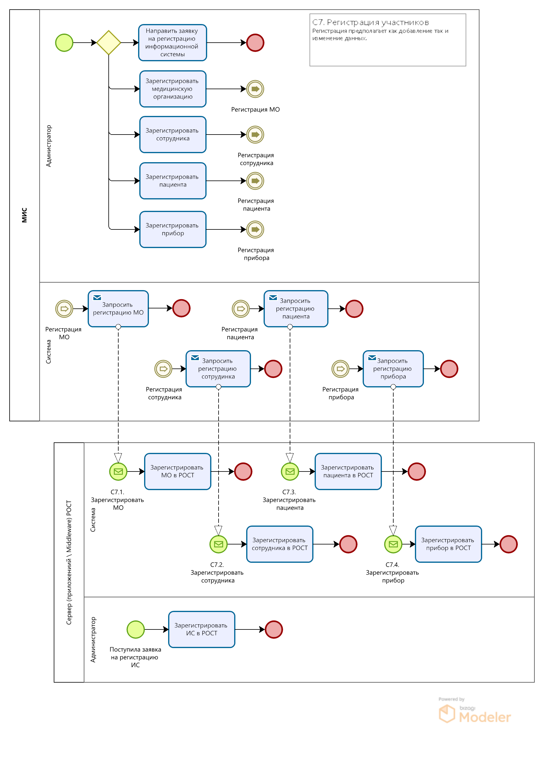
С7: Регистрация оператора, пациента, оборудования
Схема процесса
Image
Наверх
✕